Electrical Systems #3
Electrical Systems #3
Etna uses a 12V DC / 230V AC 50Hz combined electrical power system.
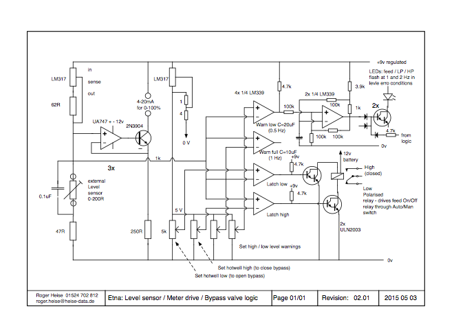
The logic PCB (within the Control Panel) evaluates the level gauge signals with proxy feed logic.
1 Level gauge values (range 0R to 200R) are converted to 1v to 5v (for level
sensing) and 4mA to 20mA (for meter display)
2 Level are sensed as LOW (approx 2v) = open polarised relay, ie to open the
feed bypass valve.
3 Level is sensed as HIGH (approx 4v) = close polarised relay, ie to close the
feed bypass valve
4 Level is sensed as HIGH WARNING (approx 4.5v) = flash all LEDs at
1Hz
5 Level is sensed as LOW WARNING (approx 1.5v) = flash all LEDs at
0.5Hz